sistema inmune y vacunación del galgo de campo
¿Qué pretendemos conseguir a la hora de vacunar a nuestro perro? Protegerle de las enfermedades a las que se puede ver expuesto y desarrollar en él la inmunidad.
¿Qué es la inmunidad?
Es la resistencia de los seres vivos frente a una determinada enfermedad y esto se consigue de dos maneras: activa, bien de forma natural provocada por una enfermedad natural, o bien de forma artificial, inducida por la vacunación. Y de forma pasiva, pudiendo ser natural, por transferencia de anticuerpos madre-hijo a través de placenta o del calostro, o artificial, inducida por inmunoglobulinas o antitoxinas (suero antitetánico).
El sistema inmune es capaz de diferenciar lo propio de lo ajeno, reaccionando contra lo extraño para él (antígeno), y posee una especificidad de respuesta. Tanto los anticuerpos (Acp) como los linfocitos solo reconocen a un determinante antigénico y memoriainmunológica tal que cuando un antígeno se presenta por primera vez al sistema inmune, se produce una respuesta primera, quedando un linfocito memoria por cada uno de los determinantes antigénicos. Tras un segundo contacto con el antígeno, las células de memoria se estimulan y clonan en linfocitos específicos más rápido y de forma más efectiva que en la respuesta primaria.
Mecanismo de defensa contra la enfermedad
La respuesta inmune se realiza de dos maneras: cuando un agente patógeno (virus, bacteria…) llega al organismo, le estimula y empieza a trabajar por dos caminos: inmunidad humoral, que produce dos líneas celulares (linfocitos B de memoria y los anticuerpos o inmunoglobulinas), y la inmunidad celular, que activa los linfocitos T dejando un reservorio de linfocitos T de memoria.
Inmunidad maternal
Se adquiere de forma natural a través de la placenta y el calostro. La placenta en el perro está formada por cuatro capas, lo que limita la transferencia de inmunoglobulina G (Acp) al feto. Las secreciones mamarias, como el calostro y la leche, envían inmunoglobulina G (Acp) al cachorro entre las 12 y 36 primeras horas de vida. Pasadas estas horas, debido a mecanismos naturales, se pierde esta transferencia. La cantidad anticuerpos que reciben los cachorros es variable entre camadas e incluso entre miembros de la misma camada, dependiendo de la inmunidad que tenga la madre y de la capacidad de transferencia de madre a hijo. Estos anticuerpos maternos tienen la capacidad de neutralizar al antígeno (virus) vacunal antes de que este pueda replicarse e inducir a una respuesta inmune por parte del cachorro.
Esta es la clave para entender la vacunación del cachorro de manera individualizada. Si no consideramos esta protección en su medida (hasta cuándo y cuánto), es muy probable que nuestro interés en dar protección al cachorro no se realice adecuadamente. Esta protección puede durar de varios días a varias semanas, y existe un periodo llamado ventana de susceptibilidad durante el cual los anticuerpos que aporta la madre son demasiado bajos para dar protección, pero muy altos para permitir que una vacuna actúe, quedando el animal virtualmente sin defensas.

¿Cómo funciona una vacuna?
Consiste en una estimulación y producción de una respuesta inmunitaria específica protectora por parte de un animal sano susceptible tras la inoculación de un producto inmunológico llamado vacuna. Es decir, introducimos al cuerpo una dosis mínima de la enfermedad para que su sistema inmune la detecte y fabrique las defensas necesarias que las destruya.
La WSAVA es el organismo internacional que unifica criterios y da pautas y protocolos necesarios; el objetivo es conseguir una buena protección individual otorgando así inmunidad de población para minimizar los brotes de enfermedades infecciosas. No existe un protocolo internacional, ya que este dependerá de la prevalencia de las enfermedades en los distintos puntos geográficos. De esta manera, la WSAVA diferencia tres tipos de vacunas:
- Imprescindibles o esenciales. Por la prevalencia de la enfermedad, todos los animales deberían de recibir: virus del moquillo (cepas CDV, Rockborn…), adenovirus canino (hepatitis infecciosa canina), parvovirosis canina, virus de la rabia (endémico, depende de país y área geográfica).
- No imprescindibles o no esenciales. Solo para animales en riesgo de padecer alguna enfermedad infecciosa, concentraciones caninas, refugios, cazaderos, viajes a zonas endémicas:
- Bordetellabronchiseptica (tos de las perreras)
- Virus Parainfluenza
- BabesiaCanis
- Leishmaniosis
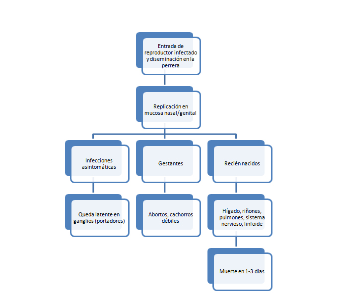
- Herpesvirus (sementales/reproductoras)
- Virus de la rabia (según legislación)
- Vacunas no recomendadas: aquellas que no tienen evidencia científica o justificación suficiente para ser usadas:
- Coronavirus canino (entérico)
La WSAVA marca, por tanto, las directrices de vacunación en refugios, albergues, viajes, concentraciones caninas… Control de brotes con control de programas de vacunación y control de reacciones adversas.
Las vías de administración vacunal son diversas: subcutánea, intramuscular, intranasal, etc.
La inmunidad o duración de la protección depende también del tipo de vacuna, diferenciando así tres clases: vivas atenuadas, contienen antígeno (virus) con capacidad de replicarse y se atenúan a través de pases celulares o por cultivos; son muy seguras, producen una rápida inmunidad (siete días) y duradera (de 3 a siete años). Vacunas inactivadas, contienen antígenos (virus) muertos, no infecciosos; se elaboran con procedimientos térmicos, químicos o por subunidades capaces de reproducirse. No pueden recuperar virulencia, pero aportan coadyuvantes proteicos que pueden producir reacciones adversas. Confieren inmunidad más débil (30 días) y menos duradera (un año). Son fácilmente neutralizados por los anticuerpos maternales. Vacunas recombinantes, producidas por ingeniería genética, activa la respuesta inmune sin necesidad de administras ni virus ni bacterias ni vivas ni muertas. Producidas por ingeniería genética, son más seguras, de rápida respuesta inmune aún en presencia de anticuerpos maternales. Sin duda alguna, las vacunas del futuro.
El sistema inmune del perro tiene que encontrarse preparado para responder y producir defensas ante la llegada del virus (vacuna). Para ello, es muy importante que esté libre de otro agente patógeno. De esta manera, la desparasitación del perro es imprescindible previa a cualquier acto vacunal. En animales adultos, se recomienda desparasitación trimestral con recuerdos antes de cualquier vacunación. En hembras gestantes, es conveniente diez días antes de la fecha prevista de parto, momento en el cual las larvas de toxocara (lombriz) pasan por la placenta al cachorro. El uso de fenbendazol (un comprimido de 500 mg/25 kg p.v. y durante cinco días) sería muy aconsejable. El cachorro debe desparasitarse a la segunda, cuarta, sexta y octava semana de vida. El pamoato de pirantel es uno de los productos indicados con buen y amplio espectro antiparasitario.
El uso correcto de una vacuna es primordial. No debe de romperse la cadena de frío y, una vez liofilizada, hay que inocularla lo antes posible. (La vacuna del moquillo liofilizada, en particular, pierde su efectividad a la hora.) Es imprescindible respetar la cantidad de dosis y los intervalos entre vacunas para conseguir una buena producción de anticuerpos y, por tanto, una buena defensa contra la enfermedad. Siempre debe ser un profesional veterinario el que, tras examinar al animal, decida si este puede ser o no vacunado. La prescripción siempre debe ser y será individualizada. No es aconsejable la vacunación de hembras gestantes y de animales inmunológicamente deprimidos.
Demos así unas pautas para vacunar:
Vacunas esenciales
- Vacuna inicial. De la octava a la doceava semana de vida, se recomienda una dosis de parvovirosis y moquillo combinadas. Estas vacunas llevan una carga antigénica elevada de manera que, aun estando presentes los anticuerpos maternales, inducen muy buena respuesta y mantienen estimulado al sistema inmune y agilizando así la respuesta a posteriores vacunas. Una segunda dosis se recibirá tres o cuatro semanas después, pudiendo ponerse una tetravalente (moquillo, hepatitis, leptospira y parvovirosis, o uniones de estas con adenovirus y parainfluenza). Es importante que la tercera y última dosis del cachorro se inocule no antes de la decimocuarta y la decimosexta semana de vida, momento en el cual ya no quedan anticuerpos maternales y la vacuna produce una efectividad muy alta.
- Dosis de recuerdo. Doce meses después de la vacunación inicial.
- Dosis de refuerzo. Vacunas vivas atenuadas cada 3-7 años y vacunas inactivadas cada año. Revacunación anual.
En animales sin historial vacunal conocido y mayores de dieciséis semanas, se recomienda vacunar y poner una segunda dosis al mes, siguiendo luego con la pauta de vacunas esenciales y no esenciales.
Vacunas no esenciales
Solo para animales que se encuentren en zonas de riesgo o bien por exigencia legal.
– Vacunación antirrábica. La rabia es una enfermedad mundial que afecta a muchos animales, entre ellos los perros. El contagio es a través de la saliva de un animal a otro por la sangre, o una persona a través de mordeduras o arañazos. En Europa, en la mayoría de los países está total o parcialmente erradicada, dándose algunos casos puntuales debido al movimiento de animales de zonas sí infectadas. Recordad que en países cercanos como Francia y Marruecos aún sufren esta enfermedad. La obligatoriedad de la vacunación es competencia de cada Comunidad; así, en España no es obligatoria en Cataluña, País Vasco y Galicia, pero sí en el resto de Comunidades de forma anual o bianual. Esto puede modificarse según la epidemiología de cada zona geográfica de manera puntual.
-BordetellaBronchiseptica. También llamada tos de las perreras, es aconsejable para todo aquel animal que se vea expuesto en concentraciones caninas, viviendas adosadas, parques, competiciones, etc. Es vía nasal, ofrece inmunidad a las 72 horas de su inoculación, con una duración de unos doce meses. Puede ir asociada o no al virus de la parainfluenza canina.
-Babesiacanis. Enfermedad producida por un protozoo del género babesiaque se transmite por picadura de garrapata y transfusiones sanguíneas. Muy frecuente en el norte de España, esta vacuna se inocula a los cinco meses de edad con una dosis de recuerdo al mes y en zonas endémicas, dosis semestrales de refuerzo. La inmunidad se adquiere a las tres semanas post-inoculación.
-Lesihmaniosis canina. Es una enfermedad producida por un protozoo que se transmite a partir de mosquitos de los géneros Phlebotomus en España. La vacuna se pone a partir de los seis meses de edad, con refuerzo anual y se adquiere la inmunidad al mes de la inoculación de la vacuna.
-Herpesvirus canino. Causante de muertes fetales y/o de neonatos, alteraciones en la fertilidad y fecundidad de las hembras, reabsorciones embrionarias, bajo número de cachorros… Suele ser subclínica, pasando los síntomas desapercibidos en la mayoría de los casos por un contagio por vía nasal, venérea y transplacentaria.

El protocolo vacunal comporta dos inyecciones a la hembra, la primera entre el inicio del celo y la monta, y una segunda diez días antes de la fecha prevista de parto. Se busca provocar en la hembra gestante una fuerte seroconversión que dé una tasa de anticuerpos máxima en el momento del parto y en los días siguientes, siendo estos transferidos al cachorro por el calostro.
-Enfermedad del gusano del corazón. Cuenca mediterránea, Extremadura, Salamanca, sur de Madrid, Canarias. Producida por un parásito llamado dirofilariaimmitisde fácil prevención y difícil tratamiento, transmitida por un mosquito. La prevención se consigue tras la inoculación de moxidectina en animales no infectados. Actúa solo contra larvas de dirofilariaimmitis y repents, no sobre adultos. Si el animal está infectado, debe tratarse con otros productos adulticidas antes de iniciar el proceso de vacunación.
-Coronavirus canino (entérico). Este virus muta con facilidad, las cepas cambian continuamente y, por ello, la producción de una vacuna eficaz se complica. Se recomienda vacunar a hembras destinadas a la reproducción para que transmitan anticuerpos pasivos a sus crías a través del calostro.
Las vacunas no duran toda la vida. La lectura de la serología individual (cantidad de anticuerpos) no siempre es factible, por tanto es recomendable una vacunación periódica del animal.
No hay recetas ni planes estándar. Los criterios se toman en relación a zona geográfica, epidemiología, riesgo de padecer la enfermedad y estilo de vida. El diseño de un esquema racional de vacunaciones es un acto médico y no es una tarea simple, siendo el veterinario la única persona preparada para establecer el mejor programa de vacunación individualizado, asegurando así su salud y una adecuada protección frente a enfermedades infecciosas.